新規取引の問い合わせに対して回答する際に利用できる、実務向けの「新規取引条件の案内文」テンプレート4種類をまとめて掲載しています。
文書形式/メール形式、製造業・食品卸売など、用途に応じて使い分けられる内容となっており、商品説明・価格条件・支払い方法・送料・納期など、ビジネスで必要な要素を網羅しています。取引先への丁寧な回答文を作りたい方や、社内文書の統一に活用できます。
新規取引条件の回答文のWordテンプレートを無料・未登録でダウンロードできます。
新規取引の問い合わせに対する回答文は、取引開始前の重要なコミュニケーションのひとつです。
本ページでは、さまざまな業種に対応した 「新規取引条件の案内文」テンプレート4種類 を掲載しております。
スポンサーリンク
掲載しているテンプレートは、
- 企業間の正式な書面として提出できる「文書形式」
- 実務で最も利用される「メール形式」
- 製造業・食品卸売業など、業種特化で使えるサンプル
といった多様な用途に対応しています。
それぞれのテンプレートには、以下の基本構成を含んでいます。
- 商品・サービスの内容
- 価格・見積もり条件
- 支払い方法
- 送料・手数料
- 納期・納入方法
- 柔軟な調整の可否
新規取引は、今後の取引関係を左右する重要な場面であるため、丁寧な言葉遣いと、誤解のない取引条件の明記が求められます。本ページの例文を基に、自社の商品・サービスに合わせてカスタマイズすれば、すぐに実務に使える高品質な文書として完成します。
✅ 回答文作成のポイント
- 目的を明確にする(例:条件確認、取引開始希望など)
- 必要項目を整理(価格・納期・支払い方法・送料など)
- 自社の状況(使用数量、希望納期など)を具体的に伝える
- 柔らかい表現で依頼する(”ご教示ください”)
- 締めの文で協力依頼や感謝を添える
このページでは次の4種類のファイルをダウンロードできます。
- テンプレート1(文書形式)製造業向けの新規取引条件案内文
品質管理・価格・納期・送料などを正式文書として提出できる丁寧な表現で記載しています。初回割引やボリュームディスカウントなどの柔軟性を示し、好印象を与える内容です。
ポイント- 公式文書として提出できる堅めの表現
- 取引条件を体系的に整理
- 製造業らしい品質・納期重視の構成
- テンプレート2(文書形式)標準的な取引条件を案内する汎用テンプレート
取扱商品の種類が多い企業や、OEM・カスタム対応が可能な会社向けです。柔軟な対応を強調しながら、価格・支払い条件・納期を明確に説明しています。
ポイント- 業種を問わず利用できる汎用タイプ
- 条件調整の余地を示して好印象
- 標準条件の説明に向く
- テンプレート3(メール形式:食品卸売)食品卸売業や飲食関連企業向け
鮮度・温度管理・配送リードタイム・産地証明など、食品業界特有の条件を詳しく説明しています。サンプル提供や冷蔵配送の記載が実務的です。
ポイント- 食品業界向けに特化した内容
- 衛生管理や温度管理の明記が必須
- サンプル提供や迅速対応をアピール
- テンプレート4(メール形式:製造業)産業用部品やOEM加工などを扱う製造企業向け
仕様・材質・ロットなど技術的な条件を整理し、納期や梱包費の注意点も明記しています。すぐに実務で使える具体的な構成です。
ポイント- 技術要件や仕様提示を重視
- 納期・ロット・梱包など製造業特有の条件
- 見積もり依頼の流れが明確
取扱商品に合わせて項目を追加するなど、Wordでカスタマイズしてご利用ください。
無料でダウンロードでき、すぐに使用できるので、まずはお試しください。
セキュリティアプリの動作環境で作成しています。
関連するテンプレート「取引先台帳テンプレート2種類」も掲載しているのでご利用ください。
製造業向けの新規取引条件の問い合わせに対する回答文のテンプレート
高性能産業用機器の新規取引を想定した、正式な文書スタイルのテンプレートです。
「商品・価格・支払い方法・送料その他手数料・納入方法」を明確に区分し、初回割引やボリュームディスカウント、特急納品など、取引先にとって魅力的な条件をわかりやすく提示する構成になっています。

Word文書 文例1 無料ダウンロード
標準的な取引条件の問い合わせに対する回答文のテンプレート
標準的なBtoB取引全般に使える汎用的なテンプレートで、「標準条件+柔軟な調整可能」というスタンスを打ち出しています。
商品ラインアップやカスタム対応の可否、参考価格帯、支払い条件、送料・納期の基本方針などを示しつつ、「詳細は別途見積もり・協議」という余地を残しているため、初期段階の条件提示に適しています。

Word文書 文例2 無料ダウンロード
スポンサーリンク
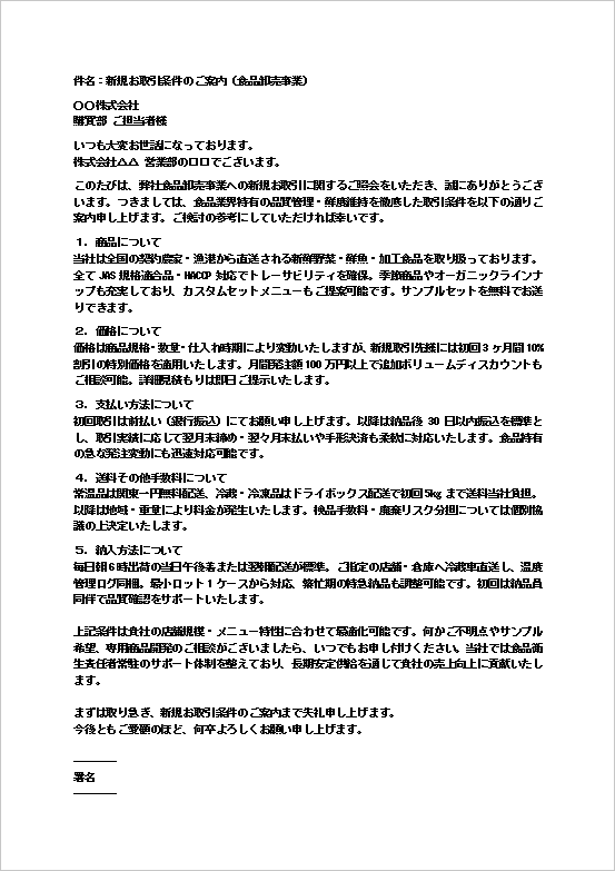
食品卸売業や飲食関連企業向け取引条件の問い合わせに対する回答文のテンプレート
生鮮食品・加工食品などの食品卸を想定したメール形式のテンプレートで、鮮度・衛生管理・配送体制など、食品特有のポイントを盛り込んでいます。
JAS・HACCP対応、温度管理や冷蔵車配送、初回割引やサンプル提供など、食品業界で重要視される要素を整理して提示できるため、飲食店や小売業との新規取引開始時に使いやすい構成です。

Word文書 文例3 無料ダウンロード
産業用部品やOEM加工などを扱う製造企業向け取引条件の問い合わせに対する回答文のテンプレート
産業用部品やOEM製品を扱う製造業を想定したメールテンプレートです。
見積りに必要な情報(数量・年間使用量・用途・地域)を明示し、標準納期と図面品・特注品のフロー、送料や梱包費の考え方まで説明しているため、技術要件の多い取引でも条件整理のベースとして活用できます。
[1ページ目]

[2ページ目]

Word文書 文例4 無料ダウンロード
スポンサーリンク