セミナー案内状は、企業や顧客に対してセミナー開催を正式に案内する重要なビジネス文書です。このページでは、実務ですぐに使えるテンプレートとして「AI活用セミナー」と「新入社員研修セミナー」の2種類をご用意しました。例文付きのため、そのまま編集してご利用いただけます。
セミナー案内状とは
セミナー案内状とは、開催日時・内容・参加方法などを明確に伝え、参加を促すための案内文です。単なる告知ではなく、「参加するメリット」や「対象者」を具体的に示すことで、申込率を高める重要な役割を持ちます。
スポンサーリンク
テンプレート1の解説(AI活用セミナー)
AI導入・業務効率化をテーマとしたセミナー案内に最適なテンプレートです。DXや生成AIの活用ニーズが高まる中、企業担当者に対して「導入メリット」と「実践的内容」を明確に伝える構成になっています。
活用シーン
- AI・DXセミナーの集客
- 企業向けIT研修案内
- 業務改善・効率化提案
ポイント
「課題提示 → 解決策(セミナー)」の流れで構成されている点が特徴です。企業の悩みを明確にした上で、参加価値を伝えることで申込率を高めます。

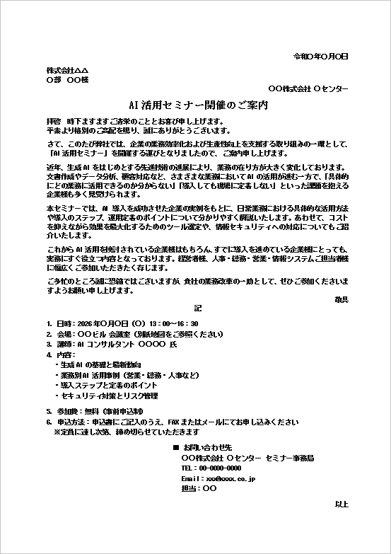
AI活用セミナー開催のご案内
拝啓 時下ますますご清栄のこととお喜び申し上げます。
平素より格別のご高配を賜り、誠にありがとうございます。
さて、このたび弊社では、企業の業務効率化および生産性向上を支援する取り組みの一環として、「AI活用セミナー」を開催する運びとなりましたので、ご案内申し上げます。
近年、生成AIをはじめとする先進技術の進展により、業務の在り方が大きく変化しております。文書作成やデータ分析、顧客対応など、さまざまな業務においてAIの活用が進む一方で、「具体的にどの業務に活用できるのか分からない」「導入しても現場に定着しない」といった課題を抱える企業様も多く見受けられます。
本セミナーでは、AI導入を成功させた企業の実例をもとに、日常業務における具体的な活用方法や導入のステップ、運用定着のポイントについて分かりやすく解説いたします。あわせて、コストを抑えながら効果を最大化するためのツール選定や、情報セキュリティへの対応についてもご紹介いたします。
これからAI活用を検討されている企業様はもちろん、すでに導入を進めている企業様にとっても、実務にすぐ役立つ内容となっております。経営者様、人事・総務・営業・情報システムご担当者様に幅広くご参加いただきたく存じます。
ご多忙のところ誠に恐縮ではございますが、貴社の業務改革の一助として、ぜひご参加くださいますようお願い申し上げます。
敬具
記
1.日時:2026年○月○日(○)13:00~16:30
2.会場:○○ビル 会議室(別紙地図をご参照ください)
3.講師:AIコンサルタント ○○○○ 氏
4.内容:
・生成AIの基礎と最新動向
・業務別AI活用事例(営業・総務・人事など)
・導入ステップと定着のポイント
・セキュリティ対策とリスク管理
5.参加費:無料(事前申込制)
6.申込方法:申込書にご記入のうえ、FAXまたはメールにてお申し込みください
※定員に達し次第、締め切らせていただきます
■ お問い合わせ先
○○株式会社 ○センター セミナー事務局
TEL:00-0000-0000
Email:xxx@xxxx.co.jp
担当:○○
以上
▶ テンプレート1(AI活用セミナー)の無料ダウンロード
スポンサーリンク
テンプレート2の解説(新入社員研修セミナー)
新入社員の育成や離職防止をテーマにした研修案内テンプレートです。具体的な研修内容や特典を提示することで、人事担当者の意思決定を後押しします。
活用シーン
- 新入社員研修の案内
- 人材育成セミナーの集客
- 教育プログラムの営業資料
ポイント
「具体的な研修内容」「参加特典」「対象者」を明確に記載しているため、導入イメージを持ちやすく、申込につながりやすい構成になっています。

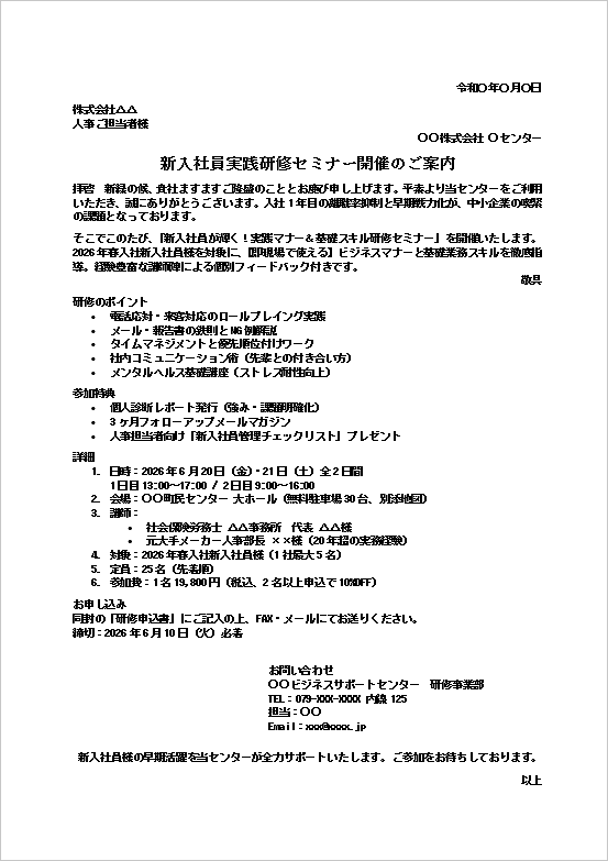
新入社員実践研修セミナー開催のご案内
拝啓 新緑の候、貴社ますますご隆盛のこととお慶び申し上げます。平素より当センターをご利用いただき、誠にありがとうございます。入社1年目の離職率抑制と早期戦力化が、中小企業の喫緊の課題となっております。
そこでこのたび、「新入社員が輝く!実践マナー&基礎スキル研修セミナー」を開催いたします。2026年春入社新入社員様を対象に、【即現場で使える】ビジネスマナーと基礎業務スキルを徹底指導。経験豊富な講師陣による個別フィードバック付きです。
敬具
研修のポイント
・電話応対・来客対応のロールプレイング実践
・メール・報告書の鉄則とNG例解説
・タイムマネジメントと優先順位付けワーク
・社内コミュニケーション術(先輩との付き合い方)
・メンタルヘルス基礎講座(ストレス耐性向上)
参加特典
・個人診断レポート発行(強み・課題明確化)
・3ヶ月フォローアップメールマガジン
・人事担当者向け「新入社員管理チェックリスト」プレゼント
詳細
1.日時:2026年6月20日(金)・21日(土)全2日間
1日目13:00~17:00 / 2日目9:00~16:00
2.会場:○○町民センター 大ホール(無料駐車場30台、別添地図)
3.講師:
・社会保険労務士 △△事務所 代表 △△様
・元大手メーカー人事部長 ××様(20年超の実務経験)
4.対象:2026年春入社新入社員様(1社最大5名)
5.定員:25名(先着順)
6.参加費:1名19,800円(税込、2名以上申込で10%OFF)
お申し込み
同封の「研修申込書」にご記入の上、FAX・メールにてお送りください。
締切:2026年6月10日(火)必着
お問い合わせ
○○ビジネスサポートセンター 研修事業部
TEL:079-XXX-XXXX 内線125
担当:○○
Email:xxx@xxxx.jp
新入社員様の早期活躍を当センターが全力サポートいたします。ご参加をお待ちしております。
以上
▶ テンプレート2(新入社員研修セミナー)の無料ダウンロード
作成のポイント
- ターゲット(誰向けか)を明確にする
- 参加メリットを具体的に書く
- 日時・場所・申込方法を分かりやすくする
- 締切・定員など緊急性を入れる
- 問い合わせ先を明記する
文面をカスタマイズするポイント
- 業種に合わせてセミナーテーマを変更
- 実績・導入事例を追加する
- 料金・特典を調整する
- ターゲット別に訴求内容を変える
まとめ
セミナー案内状は、集客成果を大きく左右する重要な文書です。適切な構成と訴求ポイントを押さえることで、参加率を高めることができます。本ページのテンプレートを活用し、自社に最適な案内文を作成してください。
ダウンロードについて
本ページのテンプレートは、すべて無料でダウンロードしてご利用いただけます。Word形式(.docx)で提供しており、ダウンロード後すぐに編集・カスタマイズが可能です。
- 登録不要・すぐにダウンロード可能
- 商用利用OK(社内・顧客向け文書に利用可)
- Wordで自由に編集可能
- そのまま使える例文付き
▶ テンプレート2(新入社員研修セミナー)の無料ダウンロード
テンプレートは、セミナー内容や対象者に合わせて自由にカスタマイズしてご利用ください。なお、テンプレートの再配布や販売目的での利用はご遠慮ください。
関連テンプレート
- 書類送付状テンプレート|Wordの文書形式と表形式の2書式
領収書や履歴書などの書類や、カタログやパンフレットなどを送る時に添付するビジネス用紙 - 販促に使える!セールの案内状テンプレート4選・文書とハガキ
お店や企業が顧客に特別なイベントやセール情報を伝える4種類 - 新人・中堅社員向け研修計画書Excelテンプレート
シンプルな操作性で、どなたでもすぐに研修計画の作成を開始できる - 新サービス開始のお知らせのテンプレート|例文・書き方・ポイント解説
オフィス管理サービスと法人向け福利厚生サービスの例文
スポンサーリンク
